- Управление рисками: как предвидеть опасности и минимизировать потери
- Что такое управление рисками и зачем оно нужно?
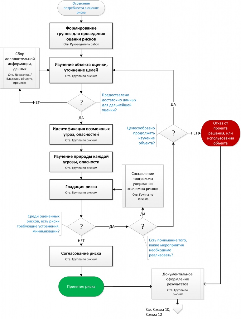
- Основные этапы управления рисками
- Идентификация рисков
- Оценка рисков
- Приоритизация рисков
- Разработка мер по снижению рисков
- Мониторинг и контроль
- Практические инструменты управления рисками
- Risk Register (регистр рисков)
- SWOT-анализ
- Диаграммы рисков
- Личный опыт: как мы применяли управление рисками в бизнесе и в жизни
Управление рисками: как предвидеть опасности и минимизировать потери
В современном мире, где нестабильность и непредсказуемость стали частью ежедневной жизни, умение управлять рисками выходит на первый план․ Мы часто сталкиваемся с ситуациями, которые могут существенно повлиять на наши бизнес-процессы, личное благополучие или даже здоровье․ Поэтому важно понимать, что такое управление рисками и как правильно его применять, чтобы минимизировать негативные последствия․
На нашем пути всегда встречаются опасности, от мелких ошибок до глобальных кризисов․ Наша задача – научиться их предвидеть, анализировать и разрабатывать стратегии по снижению воздействия․ В этой статье мы расскажем о принципах управления рисками, расскажем о лучших практиках и инструментах, которые помогают снизить угрозы, а также поделимся личным опытом, как успешно внедрять эти методы в повседневной жизни и бизнесе․
Что такое управление рисками и зачем оно нужно?
Управление рисками, это систематический процесс выявления, оценки и минимизации негативных последствий, которые могут возникнуть в результате различных угроз․ В широком смысле, это про умение находить потенциальные опасности заранее и предпринимать меры для их предотвращения или смягчения․
Зачем это нужно? В современном мире риски есть в любой сфере — будь то бизнес, финансы, здоровье или личная безопасность․ Неумение предвидеть и управлять угрозами ведет к потерям ресурсов, времени, возможностей․ А грамотное управление рисками помогает снизить уровень неопределенности и повысить шансы на успех․
| Преимущества управления рисками | Описание |
|---|---|
| Снижение потерь | Помогает избегать или минимизировать негативные последствия․ |
| Повышение стабильности | Обеспечивает устойчивость бизнеса и личных дел в условиях неопределенности․ |
| Повышение доверия | Создает уверенность у партнеров, клиентов и самой команды․ |
| Лучшее планирование | Облегчает создание стратегий и прогнозов․ |
Основные этапы управления рисками
Эффективное управление рисками — это не разовая акция, а последовательный процесс, который включает в себя несколько ключевых этапов․ Понимание каждого из них помогает систематично работать с угрозами и не упускать важные моменты․
Идентификация рисков
На этом этапе мы ищем возможные источники опасностей․ Для этого используют различные методы:
- Мозговой штурм — собираем команду для совместного поиска угроз․
- Анализ прошлых событий, изучаем историю и выявляем повторяющиеся проблемы․
- SWOT-анализ — оцениваем сильные и слабые стороны, а также угрозы и возможности․
- Диаграммы причины-следствия — показывают связи между факторами риска․
Оценка рисков
После определения источников угроз важно понять их вероятность и потенциальный урон․ Используем для этого следующие параметры:
- Вероятность возникновения
- Возможные последствия
- Распределение рисков — при помощи матриц или графиков․
Приоритизация рисков
После оценки мы выделяем наиболее опасные угрозы, требующие незамедлительных мер․ Для этого используют матрицы рисков, где по оси откладывают вероятность, а по оси, последствия․
Разработка мер по снижению рисков
На этом этапе разрабатывают стратегии:
- Избегание рисков — исключение или отказ от опасных операций․
- Митигирование — снижение вероятности или ущерба (например, установка систем безопасности)․
- Передача рисков — страхование или передача ответственности третьим лицам․
- Принятие — осознанное принятие риска, если его избежать невозможно․
Мониторинг и контроль
Процесс постоянного отслеживания рисков и эффективности предпринятых мер․
Практические инструменты управления рисками
Для успешной работы с угрозами существует множество методов и инструментов, которые помогают систематизировать и автоматизировать процессы риск-менеджмента․
Risk Register (регистр рисков)
Это таблица, в которой фиксируются все выявленные риски, их оценки, ответственные лица и предпринятые меры․ Обычно она содержит следующие столбцы:
| Наименование риска | Вероятность | Последствия | Меры по снижению | Ответственный |
|---|---|---|---|---|
| Финансовые потери из-за задержки поставки | Высокая | Средний | Финансовый менеджер | |
| Сбой в IT-инфраструктуре | Средняя | Высокий | Регулярное обновление систем и резервное копирование | ИТ-отдел |
SWOT-анализ
Техника оценки сильных и слабых сторон, возможностей и угроз, которая позволяет понять, где мы можем улучшить ситуацию и как подготовиться к потенциальным опасностям․
Диаграммы рисков
Графические инструменты, помогающие визуализировать и анализировать угрозы по разным параметрам, что облегчает принятие решений․
Личный опыт: как мы применяли управление рисками в бизнесе и в жизни
На собственном опыте мы убедились, что управление рисками — это неотъемлемая часть любой деятельности․ В начале нашего пути мы часто недооценивали угрозы и не вкладывали достаточно времени в их анализ․ Это приводило к тому, что небольшие проблемы перерастали в большие кризисы, а иногда приходилось тратить гораздо больше ресурсов на их устранение․
Однажды мы столкнулись с ситуацией, когда наш проект оказался под угрозой из-за задержки поставки важного компонента․ Тогда мы решили создать таблицу рисков, провести их оценку и разработать меры по снижению угрозы — заключить договор с дополнительным поставщиком, договориться о хранении запасных частей на складе․ Благодаря этому, риск был своевременно минимизирован, и проект удалось завершить в сроки․
Это процесс, который требует внимания, анализа и ответственности․ Но он того стоит: ведь только так мы можем быть спокойными за свою безопасность, стабильность и развитие․
Вопрос: Какие основные преимущества дает системное управление рисками в бизнесе и жизни?
Ответ: Системное управление рисками позволяет снизить вероятность возникновения неожиданных проблем, уменьшить связанные с ними потери, повысить устойчивость и стабильность деятельности, а также укрепить доверие партнеров и клиентов․ Это делает бизнес более предсказуемым и управляемым, а в личной жизни помогает подготовиться к возможным трудностям и сохранить спокойствие в сложных ситуациях․
Подробнее
| управление рисками | как предвидеть опасности | риски в бизнесе | методы снижения угроз | инструменты риск-менеджмента |
| анализ рисков | управление личной безопасностью | стратегии минимизации риска | создание регистров рисков | планирование в условиях риска |
| примеры управления рисками | риски и кризисы | управление проектами | риски в финансах | личные стратегии безопасности |
| мониторинг рисков | методы оценки угроз | управление бизнес-рисками | риски в личной жизни | создание стратегий избегания угроз |








